
I don’t start research from a blank page anymore. These 19 ChatGPT prompts help me move faster across recruitment, interviews, surveys, and synthesis.

AI wireframe tools are everywhere but they don’t all work the same way. I tested Visily, UX Pilot, Uizard, Mokkup AI, and Figma Make to see which tools are best for non-designers, fast iteration, and serious UX work.

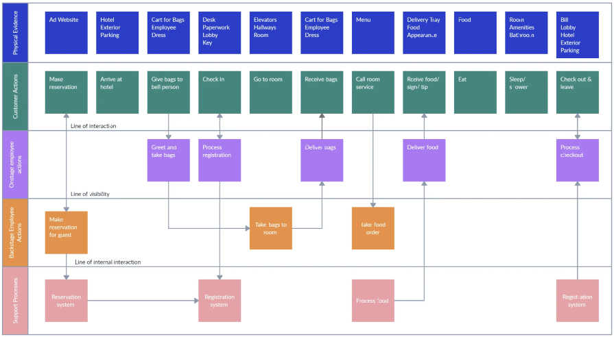
Small actions can have large consequences in complex systems. Here’s how UX designers can manage dependencies so users feel informed and in control rather than blocked or blindsided.

This article examines when hero sections are necessary in digital products, when they create friction, and how to evaluate them using UX goals, primary actions, user flow impact, and real-world alternatives.